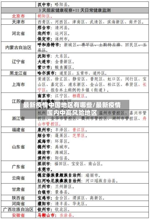
最新疫情中国地区有哪些/最新疫情国内中高风险地区
中国哪些地区有疫情
〖壹〗、广东地区:境外输入与本地传播并存 广东是疫情最集中的区域,2025年7月佛山发生境外输入继发聚集性疫情 ,累计病例2659例。此前,东莞、广州 、茂名等地也报告过输入性或本地病例。该地区因世界交流频繁,需持续警惕境外输入风险 。

〖贰〗、陕西省在2009年病例数激增至26例 ,其中25例集中在汉中市,渭南市也出现了类似的暴发。1 狂犬病虽然通常呈散发状态,但在与高发区接壤的低发区域 ,如果不采取有效的防控措施,也可能发生集中流行。1 近年来报告首例或输入病例的省份包括甘肃、陕西 、新疆、宁夏、辽宁和黑龙江 。

〖叁〗 、中国疫情严重的七个城市包括武汉、上海、广州 、深圳、北京、重庆和成都。这些城市在过去的一段时间内,由于各种原因 ,疫情形势较为严峻。武汉作为疫情最初爆发的城市,受到了广泛的关注 。在初期,武汉的疫情形势异常严峻 ,但随着全国上下的共同努力和有效防控措施的实施,疫情逐渐得到了控制。

〖肆〗 、中国古代发生的疫情有天花,疟疾,流感 ,温疫,鼠疫,麻症等。
〖伍〗、基孔肯雅热主要集中在中国南方的热带和亚热带地区 。 高发区域:广东、云南、广西 、福建和海南是重点防控省份 ,这些地区气候湿热,伊蚊活动频繁,有利于病毒传播。近年来 ,广东湛江、云南西双版纳等地曾报告过输入性病例或局部传播。 传播特点:主要通过白纹伊蚊和埃及伊蚊叮咬传播 。
〖陆〗、均在西宁市;北京1例,在昌平区;宁夏1例,在银川市) ,含5例由无症状感染者转为确诊病例(山东3例,江西2例)。无新增本土无症状感染者。

近来南方地区的甲流疫情在2025年是否有所缓解?
025年南方地区甲流疫情呈现阶段性波动:年初有所缓解,年末仍处高位。 年初疫情趋缓 根据中国疾控2025年第2周(1月6日-12日)监测数据 ,南方省份流感病毒检测阳性率上升速度放缓,哨点医院报告的流感样病例百分比(ILI%)为9%,略低于前一周的1% 。
025年南方甲流疫情高峰阶段近来尚未消退,部分地区仍呈上升趋势。 当前疫情态势 2025年冬季我国流感病毒以甲型H3N2为主流毒株 ,活动水平显著上升。
025年南方甲流高峰期尚未结束,当前仍处于活跃阶段 。 疫情现状 根据国家流感中心最新监测数据,2025年冬季我国南方地区流感病毒活动水平持续升高 ,甲型H3N2为主要流行毒株。多地医疗机构报告显示,2025年12月儿科门诊量激增,甲流阳性检出率呈上升趋势 ,部分地区病例数较去年同期增长150%。
现在中国哪几个地方有疫情
上海 、湖南连续多日清零,海南、湖北清零,甘肃首日清零 。
武汉研究:中国和美国的研究人员使用武汉卫生委员会的数据开发了一个模型 ,估计截至2月18日,武汉有74万人感染了新型冠状病毒,但当局并不知情。这些未报告的病例大多发生在症状轻微或没有症状但仍具有传染性的人身上。
近来中国有八个城市疫情最严重 。一 ,四川(成都)二,西藏(拉萨),三,广东(深圳)四海南(海口) ,五,内蒙古(赤峰),六 ,黑龙江(大庆)七,江西(吉安),八新疆(乌鲁木齐)。
江苏省是近来全国疫情最为严重的省份之一。根据最新的中高风险区域名单 ,江苏省拥有2个高风险地区和50个中风险地区 。8月1日,江苏新增40例本土确诊病例,其中11例为轻型 ,29例为普通型。同时,新增2例本土无症状感染者,以及3例境外输入确诊病例。
发表评论