法国旅游签证/法国旅游签证可以呆多久
巴黎旅游签证需要什么(去法国签证需要什么条件)
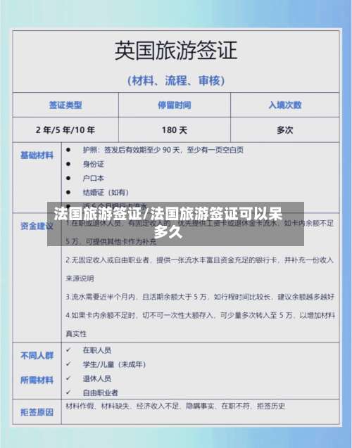
基本条件 签证类型:申请适合旅游目的的短期申根签证 。护照:有效期需超过6个月,且至少有2页空白页;如有旧护照 ,也需提供。照片:2张二寸白底彩色免冠照片。个人身份证明 身份证:提供原件及正反面复印件 。户口本:全家户口本复印件。结婚证:已婚者提供原件及复印件,丢失则提供相关证明。

护照原件。护照首页复印2张,第一页至第五页空白页各复印1张 。有签证记录的页面和出入境记录的页面各复印1张。护照尾页签字页复印1张。如有旧护照 ,需提供旧护照原件及所有页复印件 。个人身份证明材料 身份证复印件正反面1张。户口本所有页复印件,需包含同一户口本上的所有成员信息。

基础证件类护照:护照是出国旅行的重要身份证明文件,需确保其有效期覆盖计划在法国停留的时间,且护照应有至少两页空白签证页 。照片:提供2寸白底近3个月内拍摄的照片 ,且像素要高,以保证照片清晰可辨,符合签证申请的照片要求。


法国旅游签证申请1次还是多次(法国旅游签证申请1次还是多次好)_百度...
〖壹〗 、法国旅游签证可以申请1次或多次 ,具体取决于申请人的需求和签证官的决定。 一次旅游签证:适用情况:如果申请人只计划进行一次短期的法国旅行,可以选取申请一次旅游签证 。有效期:通常根据行程单给出,但一般不超过90天。
〖贰〗、自由行法国申根多次签证的年限通常为1年、3年或5年 ,但具体时长需结合申请者资质综合判断。
〖叁〗 、停留期:一般给予30天的停留期 。适用对象:适合第一次前往法国的申请者。第二次办理:签证类型:可以获得1年多次往返或者3年多次往返的签证。适用对象:便于频繁往返法国的申请者。第三次办理:签证类型:一般会给5年多次往返签证 。适用对象:适合长期往返法国的申请者。
〖肆〗、法国旅游签证的有效期并非固定,而是根据个人情况和申请要求而定,通常可能为一个月或更短 ,但多次入境签证的期限可能更长。具体来说:初次申请:初次申请法国旅游签证时,有效期可能为一个月或更短 。多次入境签证:对于多次入境签证,有效期可能从一个月到四个月不等 ,具体时间取决于签证官的评估。
〖伍〗、有效期:大多数法国旅游签证的有效期为90天。这意味着,从签证签发之日起,持有者可以在90天内多次进出法国(具体次数需根据签证类型确定,但旅游签证一般为一次或多次入境) ,但每次入境后的停留时间需遵守停留期的规定 。停留期:对于法国旅游签证,停留期通常为30天。
法国旅游有没有5年签证
签证类型:一般会给5年多次往返签证。适用对象:适合长期往返法国的申请者 。旅游法国签证:有效期:一般为30到90天不等,具体根据领馆签发确定。适用对象:适用于短期旅游或探亲访友的申请者。留学法国签证:学生应试签证:最长不超过90天 。短期学生签证:时间一般不超过6个月。适用对象:主要面向前往法国留学的学生。
有效期:法国签发的申根签证有效期非常慷慨 ,从半年到五年不等。尤其是五年多次往返签证,为旅行者提供了极大的便利 。停留天数:无论签证有效期多长,停留天数均为90天。这90天是指在180天周期内 ,在申根地区逗留的时间累计或持续最长不可超过90天。
近来法国旅游签证没有5年有效期的选项 。法国旅游签证属于短期申根签证(C类)。其有效期有特定规定,是根据申请情况签发单次或多次入境许可,在180天内累计停留时间不超过90天。常见的有效期是3个月至1年(多次往返) ,不过最长不会超过5年,但并没有直接的5年有效期旅游签证这一选项 。
自由行法国申根多次签证的年限通常为1年、3年或5年,但具体时长需结合申请者资质综合判断。
路径二:持有硕士及以上学历 ,且在法国至少学习过一学期,有很大可能获得五年法签。特别提醒:本攻略力求提供最准确 、最新的签证信息,但签证要求持续变动,因此仅供借鉴 ,最终决定权在签证官手中 。
发表评论