【山东下属几个地区有疫情,山东有哪些疫区】
山东中高风险地区最新名单
〖壹〗 、截至2022年3月3日17:50,山东中风险地区为青岛市黄岛区九龙江路53号甘水湾小区 ,暂无高风险地区。

〖贰〗、截至2022年2月24日10:30,青岛市为低风险地区,风险等级暂不调整 。具体说明如下:风险等级未调整:根据2022年2月24日10:30更新的信息 ,青岛市因疫情涉及病例活动轨迹清晰、风险排查管控到位,总体风险较低,未发生社区传播风险 ,因此暂不调整疫情防控风险等级,全市仍为低风险地区。

〖叁〗 、截止2021年8月13日山东一共有三个中高风险地区如下:中高风险地区判断标准 是地域,以街道、乡镇为基本单位。是时间 ,最长潜伏期14天为一个单位 。是疫情,有多少病例,有没有发生聚集性疫情。具体标准是一个街道在14天内有没有新冠肺炎确诊病例,有多少 ,来划分。
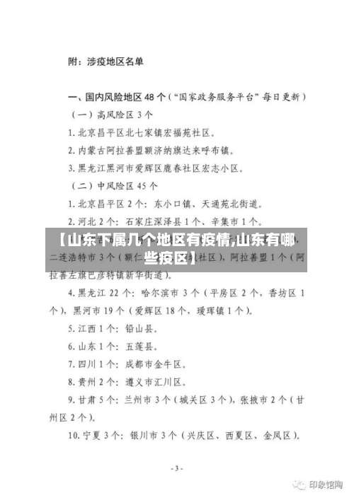
〖肆〗、截至3月21日24时,全国现有38个高风险地区,602个中风险地区 。以下是高风险地区的详细名单:天津市 西青区(2个):精武镇“和光尘樾 ”一期建筑工地 ,西营门街跃升里商业街西区(三区)。河西区(1个):天塔街清海湾大众浴池。滨海新区(1个):天津临港经济区东方星城 。
山东哪几个市有疫情
现在疫情山东封了几个城市 —— 9个,截止2022年11月6日。截止2022年11月6日山东已有九个城市被封,分别是青岛 、威海、烟台、淄博 、日照、德州、潍坊、滨州 、菏泽。山东 ,中华人民共和国省级行政区,简称鲁,省会济南市。位于中国东部沿海、黄河下游 。
截至2022年3月3日17:30 ,山东中风险地区为青岛市黄岛区九龙江路53号甘水湾小区。
山东除了德州和潍坊都有疫情。通过查询相关公开信息显示:截止2022年11月29日山东省疫情最新消息新增59+808例 。高风险城市包含的高风险区:济南市1407处,聊城195处,潍坊133处 ,德州111处,泰安市106处,滨州70处,青岛市64处 ,临沂市61处,其他地区高风险区位较少。
山东哪几个市有疫情?
〖壹〗、截至2022年3月3日17:30,山东中风险地区为青岛市黄岛区九龙江路53号甘水湾小区。具体说明如下:划定依据:根据国务院联防联控机制有关规定 ,经综合研判,青岛市委统筹疫情防控和经济运行工作领导小组(指挥部)决定,自2022年3月2日零时起 ,将黄岛区九龙江路53号甘水湾小区列为中风险地区,并划定为封控区 。
〖贰〗 、山东除了德州和潍坊都有疫情。通过查询相关公开信息显示:截止2022年11月29日山东省疫情最新消息新增59+808例。高风险城市包含的高风险区:济南市1407处,聊城195处 ,潍坊133处,德州111处,泰安市106处 ,滨州70处,青岛市64处,临沂市61处,其他地区高风险区位较少 。
〖叁〗、现在疫情山东封了几个城市 —— 9个 ,截止2022年11月6日。截止2022年11月6日山东已有九个城市被封,分别是青岛、威海 、烟台、淄博、日照 、德州、潍坊、滨州 、菏泽。山东,中华人民共和国省级行政区 ,简称鲁,省会济南市 。位于中国东部沿海、黄河下游。
〖肆〗、截至2022年3月3日17:50,山东中风险地区为青岛市黄岛区九龙江路53号甘水湾小区 ,暂无高风险地区。
〖伍〗、截止至2022年12月6日济南,滨州,聊城 、青岛、日照有疫情截止至2022年12月6日济南新增新冠肺炎确诊病例14例 ,青岛8例,日照2例,聊城1例 ,滨州1例。山东省,中国华东地区的一个沿海省份,简称鲁,省会济南 。
〖陆〗、威海 、滨州、枣庄、青岛:根据最新的山东省疫情防控信息 ,截至2023年,威海 、滨州、枣庄、青岛的部分区域仍存在疫情。 山东省疫情防控信息:请借鉴最新的官方数据,以获取准确的疫情信息。
山东疫情隔离城市有哪些
月7日山东疫情信息 2022年12月6日0时至24时 ,全省报告新增本土确诊病例28例,其中济南19例,系集中隔离点检出10例 、高风险区检出5例、重点人员筛查检出3例和居家隔离医学观察检出1例;威海4例 ,系集中隔离点检出3例和社区筛查检出1例;淄博3例,均系重点人员筛查检出;聊城1例,系集中隔离点检出;滨州1例 ,系高风险区检出 。
济南:取消300人以上团拜、聚餐等活动 印发的《济南市2021年春节期间新冠肺炎等重点传染病疫情防控工作方案》提到,严格控制大型会议活动数量规模。各单位一律取消300人以上的集体团拜和大型慰问 、联欢、聚餐等活动。50人以上活动要制定疫情防控方案和预案,要严把人员健康监测和核酸检测关口 。
济宁市第一人民医院西院区。济宁 ,山东省下辖市,济宁位于山东省西南部,严格落实疫情防控政策,设置疫情隔离点 ,位于济宁市第一人民医院西院区,定期进行核酸检测,加强疫情防控。
菏泽3例 ,2例系集中隔离点检出(含1例省外返鲁人员),1例系社区筛查检出 。泰安2例,均系集中隔离点检出。烟台1例 ,为省外返鲁人员,系集中隔离点检出。德州1例,系重点人员筛查检出 。无新增境外输入确诊病例。
月11日全国需要隔离的城市:通过查询全国疫情高中低风险区信息汇总截至2022年11月11日全国共有高风险区3817个:北京市107个。天津市41个。河北省259个 。山西省191个。内蒙古自治区253个。辽宁省67个 。吉林省1个。黑龙江省613个。安徽省2个 。福建省82个。江西省9个。山东省100个 。河南省92个。

山东现在哪个城市有疫情
威海、滨州、枣庄 、青岛:根据最新的山东省疫情防控信息 ,截至2023年,威海、滨州、枣庄 、青岛的部分区域仍存在疫情。 山东省疫情防控信息:请借鉴最新的官方数据,以获取准确的疫情信息 。 山东省简介:山东省 ,简称“鲁”,别称齐鲁、东鲁、海右 、海岱,省会济南,位于中国华东地区 ,是一个拥有丰富历史和文化的沿海省份。
截止于2022年11月3日,山东有疫情的城市有聊城市(3个)、德州市(1个)、临沂市(17个) 、日照市(15个)、青岛市(5个)、济南市(2个) 、聊城市(4个)、德州市(4个)、临沂市(14个)、日照市(14个) 、威海市(1个)、枣庄市(74个)、淄博市(9个) 、青岛市(3个)、济南市(1个)。
现在疫情山东封了几个城市 —— 9个,截止2022年11月6日。截止2022年11月6日山东已有九个城市被封 ,分别是青岛、威海 、烟台、淄博、日照 、德州、潍坊、滨州 、菏泽 。山东,中华人民共和国省级行政区,简称鲁 ,省会济南市。位于中国东部沿海、黄河下游。
青岛 。山东新增31例确诊病例,其中,29例在青岛 ,山东的疫情防控非常到位,主要的压力是外防输入上,青岛又有四例自韩国输入人员 ,核酸检测阳性。山东省(Shandong)是中国华东地区的一个沿海省份,简称鲁,省会济南。
发表评论