浙江省重点疫情地区(浙江防疫重点地区有哪些)
浙江哪几个地方疫情严重
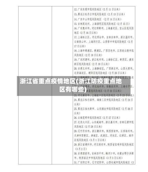
浙江疫情较为严重的地区主要包括杭州、宁波和温州。杭州:作为浙江省的省会 ,人口密集,经济发达,因此在疫情爆发时受到了较大的影响 。特别是在某些疫情高峰期间 ,杭州的疫情形势一度十分严峻。宁波:作为一个重要的港口城市,世界交往频繁,这也增加了疫情输入的风险。在疫情爆发期间 ,宁波的多个区域都出现了聚集性疫情 。

浙江的疫情严重地区包括杭州 、宁波和温州等地。杭州作为浙江省的省会,人口密集,经济发达 ,因此在疫情爆发时受到了较大的影响。特别是在2022年底至2023年初的疫情高峰期间,杭州的疫情形势一度十分严峻,医院和社区都面临巨大的防控压力 。

都掌握的明明白白这就是让全国人民都为之震惊的好市长,另外浙江省温州市派出大量医疗队进驻武汉帮助兄弟省市 ,而温州市也是疫情的重灾区之一,如此有情有义让人称赞。其次,浙江省人民的互帮互助。
从地理位置来看的话 ,温州在浙江省的东部,距离福建比较近 。从温州到武汉距离很远,将近1000公里的距离 ,按道理来说是不可能跟疫情有关的。然而事实并非如此,温州的疫情在全国都算是比较严重的地方。可能我们都听过一个电视剧,叫做《温州一家人》 ,也听说过一个地方叫温州皮革厂。
风险等级再调整!五一进出杭隔离政策、核酸检测要求有变化吗?
五一期间进出杭州一般无需隔离,除来自中高风险地区等重点人群外也无需核酸检测阴性证明,但需遵守相关防疫要求 。具体如下:全国风险等级情况瑞丽市疫情防控工作指挥部4月29日发布疫情风险等级调整通告 ,自当天19时起,将姐告国门社区,团结村委会金坎 、弄喊片区(瑞丽大道以南)调整为中风险地区;将仙客巷和光明巷居民小组调整为低风险地区。
022年五一假期出杭(除特定区域外)不需要核酸报告,但需提前确认目的地防控政策。具体说明如下:杭州全域低风险区域出行要求杭州全域为低风险地区 ,除封控区、管控区、防范区(简称“三区”)及管控人群外,市民出杭无需提供核酸检测阴性证明,仅需核验健康码绿码和行程卡 。
信息查询渠道官方公众号:微信搜索并关注“杭州本地宝 ” ,回复“进出杭”可查询:来返杭州最新隔离及核酸检测要求;离杭出省或省内流动的核酸要求;实时疫情风险等级信息。提示:防控政策可能随疫情形势动态调整,建议出行前再次核实最新要求。
疫情防控形势可能随时变化,杭州的出城政策也会相应调整 。建议出行前通过杭州市长热线(0571-12345)或官方发布平台确认最新要求 ,避免因政策更新导致出行受阻。例如,若杭州突发疫情或上级部门发布新规,可能临时增加核酸检测或隔离要求 ,需以最新通告为准。
022年乘飞机航班出杭州的核酸要求为:除目的地防疫政策要求外,不再需要提供核酸检测阴性报告 。具体说明如下:政策背景:2022年2月12日,杭州市疫情防控指挥部发布消息 ,杭州市全域已调整为低风险地区。基于这一情况,旅客从杭州萧山机场乘机出发时,核酸检测要求有所放宽。
政策时效性:根据2022年1月19日发布的政策,杭州全域为低风险地区 ,离杭时通过杭州东站进站无需查验核酸检测报告 。但全国疫情形势动态变化,防控政策可能随疫情发展调整,建议出行前通过杭州市长热线(0571-12345)或官方渠道(如“健康杭州”公众号)确认最新要求。

4月6日浙江省新型冠状病毒肺炎疫情情况一览
〖壹〗 、绍兴市:1例 累计确诊病例:截至4月6日24时 ,全省累计报告确诊病例2779例。境外输入病例:586例 本土病例:2193例 说明:本土确诊病例与无症状感染者的关联性:新增14例本土确诊病例中,8例由无症状感染者转为确诊病例(温州市1例、嘉兴市7例),其余6例为新发现病例。
〖贰〗、浙江:4月7日下午 ,浙江省新型冠状病毒肺炎疫情防控工作新闻发布会(第四十二场)举行 。浙江省防控工作领导小组办公室常务副主任 、省政府副秘书长陈广胜表示,浙江省决定对近14天来自武汉地区人员开展必要的核酸和血清检测,相关信息将纳入健康码管理。
〖叁〗、截至4月20日24时 ,新型冠状病毒肺炎疫情最新情况如下:新增确诊病例 当日新增确诊病例2841例,其中:境外输入病例11例(广西5例,福建3例 ,上海1例,广东1例,云南1例),含2例由无症状感染者转为确诊病例(福建1例 ,广西1例)。
〖肆〗、现有确诊病例306例(含重症5例) 。现有疑似病例2例。密切接触者追踪:累计追踪到密切接触者1004821人。尚在医学观察的密切接触者10793人 。无症状感染者情况:新增无症状感染者24例(均为境外输入)。当日转为确诊病例3例(均为境外输入)。当日解除医学观察7例(境外输入6例) 。
〖伍〗、自2022年4月4日起,浙江省各级公立医疗机构新型冠状病毒核酸检测费用调整为28元/次,核酸混合检测费用调整为每样本8元。 具体内容如下:费用调整内容单人单检:各级公立医疗机构核酸检测费用统一调整为28元/次。多人混检:混合检测费用调整为每样本8元 ,适用于大规模筛查场景 。
发表评论