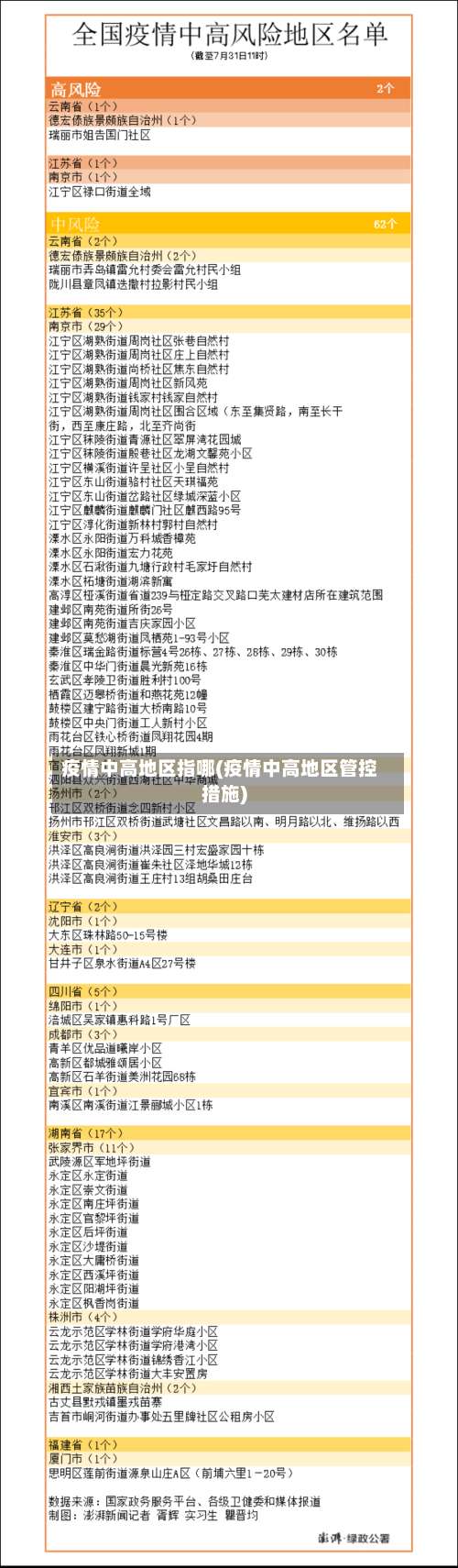
疫情中高地区指哪(疫情中高地区管控措施)
高风险区与高风险地区区别
〖壹〗、“高风险区”与“高风险地区 ”在官方语境中本质无区别,均指疫情传播风险较高的区域 ,但具体表述因政策文件或语境差异略有侧重。 规范表述的演变根据《新型冠状病毒肺炎防控方案(第九版)》及国务院联防联控机制文件,“高风险区”是当前官方统一使用的规范表述,强调精准划定和动态管理。

〖贰〗 、高风险区:高风险区是指存在较高风险和不确定性的地区 。这些地区可能面临严重的安全问题、不稳定、自然灾害频发等风险因素。在高风险区旅行或居住需要格外谨慎 ,并采取相应的安全措施。 中风险区:中风险区是指存在一定风险和不确定性的地区 。
〖叁〗 、高风险地区:一般是指总计新冠确诊病例有超过50例,并且14天内是有聚集性疫情发生。中风险地区:14天之内有新增加确诊病例,累计新冠肺炎确诊病例不会超过50病例;累计确诊病例有超过50例 ,14天内未未发生。聚集性疫情 。
〖肆〗、与高风险地区的区别 与高风险地区相比,低风险地区的疫情传播风险较低。高风险地区通常指的是病例较多、疫情形势严峻的区域。在低风险地区,虽然也存在一定的疫情传播风险 ,但整体上防控效果良好,居民生活相对正常 。 风险评估的重要性 对地区进行风险等级的划分,有助于防疫资源的合理配置。
〖伍〗 、顾名思义高后果区就是管道泄漏后可能对公众和环境造成较大不良影响的区域。随着人口和资源环境的变化 ,高后果区的地理位置和范围也会随之变化 。高风险地区的分级标准为累计确诊病例超过50例,并且14天内有聚集性疫情发生。实行内防扩散、外防输出、严格管控策略。要继续集中精力做好疫情防控工作。

中高风险地区怎么界定
病例和无症状感染者居住地,以及活动频繁且疫情传播风险较高的工作地和活动地等区域,划为高风险区 。原则上以居住小区(村)为单位划定 ,根据流调研判结果可调整风险区域范围。实行封控措施,期间“足不出户 、上门服务”。
可以通过支付宝上的疫情风险等级查询功能来判断是否为中高风险地区,具体操作如下:工具/原料 小米11MIUI12支付宝20方法/步骤 进入支付宝软件:首先 ,打开手机上的支付宝应用 。点击市民中心:在支付宝首页,找到并点击“市民中心 ”选项。
中风险和高风险的划分主要基于分区分级标准,由各地根据疫情情况动态调整 ,近来没有统一固定的量化指标,但会综合考虑发病时间、疫情传播风险等因素,以县区、街道等为基本单位进行划分并适时调整。划分基本单位:一般以县区 、街道、乡镇、社区等为基本单位进行分区分级 。
中高风险地区的认定标准 地域:以街道、乡镇为基本单位。时间:以最长潜伏期14天为一个评估单位。疫情情况:根据病例数量及是否发生聚集性疫情划分风险等级 。中风险地区:以县市区为单位 ,14天内有新增确诊病例,累计确诊病例不超过50例,或累计确诊病例超过50例但14天内未发生聚集性疫情。
高风险地区是指本行政区域内累计确诊病例超过5例 ,14天内有聚集性疫情发生。病例和无症状感染者居住地,以及活动频繁且疫情传播风险较高的工作地和活动地等区域,划为高风险区 。原则上以居住小区(村)为单位划定,根据流调研判结果可调整风险区域范围。实行封控措施 ,期间“足不出户 、上门服务”。
具体来说,如果14天内新增两起及以上的本地聚集性疫情,或者新增5例以上本地确诊病例 ,就会被划定为高风险地区。而14天内新增1起聚集性疫情或新增2-5例本地确诊病例的,则会被划定为中风险地区 。如果14天内没有新增本地疫情,那么该地区就会被划定为低风险地区。
国内疫情风险地区/国内疫情风险等级划
国内疫情风险地区主要分为高、中、低风险区 ,划分依据包括病例数量 、聚集性疫情发生情况等,具体标准如下:高风险地区:定义:累计新冠病例超过50例,且14天内有聚集性疫情发生。
疫情等级划分的4个等级判定主要依据病例数、传播风险及区域防控需求 ,通常分为低风险、中风险 、高风险和重点管控区域(部分地区可能将“重点管控”单独列为一级或纳入高风险范畴) 。以下是具体判定标准及说明:低风险地区判定标准:无新增本土病例:连续14天内无新增本地确诊病例或无症状感染者。
疫情级别通常根据疫情的传播风险、严重程度及防控需求进行划分,主要分为低风险地区、中风险地区和高风险地区三个级别,具体划分标准及依据如下:低风险地区:定义:无确诊病例 ,或连续14天无新增确诊病例。
高风险地区的定义:这类地区通常是指在一定时间内(通常是14天)累积新冠病例数超过50例,并且这段时间内发生过聚集性疫情 。 中风险区域的特征:14天内出现过新增新冠确诊病例,但累计确诊病例数未超过50例;或者累计确诊病例超过50例,但在14天内没有发生聚集性疫情。
疫情风险区的划分主要依据病例数量 、传播风险、区域特征及防控需求 ,通常分为高、中 、低风险区,具体标准及查看方式如下:划分标准高风险区:病例数较多,且存在明显社区传播风险(如聚集性疫情)。通常以小区、村组或楼栋为单位划定 ,实行“足不出户、上门服务 ”的封控措施 。
疫情等级划分的4个等级判定通常基于疫情传播风险、病例数量 、防控需求及区域影响等综合因素,具体标准可能因地区或政策调整而略有差异。以下是通用判定逻辑的详细说明:四个等级的通用划分标准低风险地区 判定条件:无确诊病例,或连续14天内无新增本土确诊病例。
什么是高风险地区,中风险地区,低风险地区?
〖壹〗、高风险区:高风险区是指存在较高风险和不确定性的地区 。这些地区可能面临严重的安全问题、不稳定 、自然灾害频发等风险因素。在高风险区旅行或居住需要格外谨慎 ,并采取相应的安全措施。 中风险区:中风险区是指存在一定风险和不确定性的地区。这些地区可能存在一些安全隐患或经济环境相对不稳定,但整体风险水平相对较低 。
〖贰〗、法律分析:风险区等级的划分:高风险地区:一般是指累计新冠病例超过了50例,同时〖Fourteen〗、天内是有聚集性疫情发生。中风险区域:14天以内有新增新冠确诊病例 ,合计新冠肺炎确诊病例未超过50病例;共合计确诊的病例超过50例,14天之内未未发生聚集性疫情。
〖叁〗 、法律分析:疫情风险等级划分为三级,高风险地区:累计病例超过50例 ,14天内有聚集性疫情发生;中风险地区:14天内有新增确诊病例,累计确诊病例不超过50例,或累计确诊病例超过50例,14天内未发生聚集性疫情;低风险地区:无确诊病例或连续14天无新增确诊病例 。
〖肆〗、高风险地区界定:累计病例数超过50例 ,且14天内有聚集性疫情发生。中风险地区标准:14天内新增确诊病例,累计不超过50例,或累计超过50例但14天内无聚集性疫情。低风险地区特征:无确诊病例或连续14天无新增病例 。
〖伍〗、高风险地区是指本行政区域内累计确诊病例超过50例 ,14天内有聚集性疫情发生。中风险地区:是指本行政区域内14天内有新增确诊病例,累计确诊病例不超过50例;或累计确诊病例超过50例,14天内未发生聚集性疫情。低风险地区:指本行政区域内无确诊病例 ,或连续14天无新增确诊病例 。
中高风险怎么定义的(中高风险地区标准)
〖壹〗 、中高风险地区的定义是基于新冠肺炎疫情风险等级标准,主要考察14天内社区、村所辖范围内发生的聚集性疫情情况以及新增病例数。具体来说,如果14天内新增两起及以上的本地聚集性疫情 ,或者新增5例以上本地确诊病例,就会被划定为高风险地区。而14天内新增1起聚集性疫情或新增2-5例本地确诊病例的,则会被划定为中风险地区 。
〖贰〗、中高风险怎么定义的 新冠肺炎疫情风险等级标准 ,是以14天内社区 、村所辖范围发生的聚集性疫情情况,以及新增病例数作为标准。
〖叁〗、高风险地区是指本行政区域内累计确诊病例超过5例,14天内有聚集性疫情发生。病例和无症状感染者居住地,以及活动频繁且疫情传播风险较高的工作地和活动地等区域 ,划为高风险区。原则上以居住小区(村)为单位划定,根据流调研判结果可调整风险区域范围 。实行封控措施,期间“足不出户、上门服务”。
〖肆〗、高风险地区:累计病例超过50例 ,14天内有聚集性疫情发生。中风险地:14天内有新增确诊病例,累计确诊病例不超过50例,或累计确诊病例超过50例 ,14天内未发生聚集性疫情 。低风险地区:无确诊病例或连续14天无新增确诊病例。根据三个维度来考虑。一是地域,以街道 、乡镇为基本单位 。
〖伍〗、高风险地区:通常指病例数较多、传播风险高 、存在社区传播或聚集性疫情的区域。具体标准可能包括一定时间内新增病例数、传播链数量等指标。中风险地区:指存在一定传播风险,但尚未达到高风险标准的区域 。可能涉及局部聚集性疫情或病例轨迹涉及的重点场所。低风险地区:指无本土病例或疫情输入风险较低的区域。
〖陆〗、法律分析:低风险:无确诊病例或连续14天无新增确诊病例;中风险:14天内有新增确诊病例 ,累计确诊病例不超过50例,或累计确诊病例超过50例,14天内未发生聚集性疫情;高风险:累计病例超过50例 ,14天内有聚集性疫情发生 。
如何定义高风险地区
感染者居住地:若某区域出现确诊病例或无症状感染者,其居住的地点会被纳入高风险区划定范围。这是基于阻断病毒在居住环境内传播的考虑,居住场所人员相对密集且接触频繁,病毒传播风险高 ,划定为高风险区可有效控制人员流动,减少进一步传播的可能。
“高风险区”与“高风险地区 ”在官方语境中本质无区别,均指疫情传播风险较高的区域 ,但具体表述因政策文件或语境差异略有侧重。 规范表述的演变根据《新型冠状病毒肺炎防控方案(第九版)》及国务院联防联控机制文件,“高风险区”是当前官方统一使用的规范表述,强调精准划定和动态管理 。
根据《关于依法科学精准做好新冠肺炎疫情防控工作的通知》 ,高风险地区的分级标准为累计确诊病例超过50例,并且14天内发生过聚集性疫情。这意味着,如果一个地区在较短时间内出现大量病例 ,且病例间存在明显的聚集现象,该区域就有可能被划定为高风险地区。
发表评论