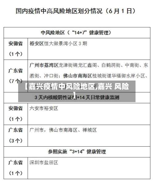
【嘉兴疫情中风险地区,嘉兴 风险】
12月6日浙江疫情风险等级一览
截至2021年12月6日16时,浙江省疫情风险等级如下:中风险地区 宁波市镇海区蛟川街道 临江小区 宁波阿尔卑斯电子有限公司自2021年12月6日16时起,上述区域被列为中风险地区 ,实施相应防控措施。低风险地区 浙江省除镇海区蛟川街道中风险区域外的其他所有地区 。包括但不限于杭州市、温州市 、绍兴市、嘉兴市、湖州市等,均维持低风险状态。

风险等级情况:根据提供的信息,在2021年12月6日16时这个时间节点 ,杭州整体处于低风险状态,没有中高风险区域。这表明当时杭州的疫情防控形势相对平稳,疫情传播风险较低 。

021年12月6日16时起 ,浙江省宁波市镇海区蛟川街道的临江小区和宁波阿尔卑斯电子有限公司被列为中风险地区,其他地区均为低风险地区。具体说明如下:中风险地区范围 临江小区:位于宁波市镇海区蛟川街道,因疫情防控需要被划定为中风险区域。
图:杭州12月线下托福考位已无法查询长期影响与趋势此次考位取消反映疫情对线下考试的持续性冲击 。未来考试安排可能呈现以下特点:动态调整常态化:考点将根据疫情风险等级灵活调整考试形式(线下/线上)或场次。线上考试占比提升:为减少聚集风险 ,线上考试可能成为主流选取,考生需提前熟悉操作流程。
嘉兴有无中高风险地区
〖壹〗 、嘉兴全域当前被划分为常态化防控区域,即低风险地区 ,没有中、高风险地区的存在 。浙江中高风险地区情况 浙江省近来划定了部分中风险区域,主要集中在宁波和绍兴等地,共计有6个中风险地区,但嘉兴并不在其中。浙江省近来没有高风险区域。
〖贰〗、全省风险等级统一情况除永康市外 ,浙江省内其他地区此前已无中高风险区域 。此次调整后,全省11个地级市(杭州 、宁波、温州、嘉兴 、湖州、绍兴、金华 、衢州、舟山、台州、丽水)均无中高风险地区,实现全域低风险。
〖叁〗 、没有。根据嘉兴防疫工作要求 ,截止到2022年8月29日,经核实嘉兴地区全部降为低风险区域,没有中高风险地区 ,嘉兴居民可日常出行,做好个人防护,少去人员密集地区。
〖肆〗、截至2022年4月8日 ,嘉兴地区近来没有中、高风险区域,都是低风险地区 。据通报,4月6日8时至4月7日8时 ,嘉兴市新增新冠肺炎确诊1例(海宁市) 、无症状感染者37例(海宁市36例、南湖区1例)。南湖区1例在嘉兴火车站出站卡口发现。
浙江嘉兴是什么风险地区,浙江嘉兴属于中高风险地区吗
浙江嘉兴近来全域为常态化防控区域,不属于中高风险地区,而是低风险地区 。以下是关于浙江嘉兴风险等级的详细解嘉兴当前风险等级 嘉兴全域当前被划分为常态化防控区域,即低风险地区 ,没有中、高风险地区的存在。
全省风险等级统一情况除永康市外,浙江省内其他地区此前已无中高风险区域。此次调整后,全省11个地级市(杭州 、宁波、温州、嘉兴 、湖州、绍兴、金华 、衢州、舟山、台州、丽水)均无中高风险地区 ,实现全域低风险 。
嘉兴市有部分中风险地区,【进出嘉兴规定】有省内发生本土疫情设区市和省外旅居史的来嘉返嘉人员,抵嘉后要立即向所在社区(村) 、入住酒店或工作单位报告 ,落实相关健康管理措施。
高风险地区:无症状感染者和病例居住地,以及走动频繁且疫情感染传播风险比较高的活动地和工作地等区域,划为高风险区。原则来说以居住小区或村为划定单位 ,依据流调结果可调整风险区的范围 。
不需要隔离,嘉兴不是高风险地区,但是需要出示绿色健康码可以通行可以的。现在从浙江可以回江苏 ,但前题是你不是从疫区(中高风险地区)出来,江苏每个地方的防疫政策也有所不同,一般从有疫情的省份,不论哪个地区 ,得有四十八小时内的核酸报告。

发表评论