全国重点疫情地区清单(最新全国疫情重点地区包括哪些地方?)
国家卫建委今天公布的20条优化防疫的重磅措施,信息量非常大,都有哪些重...
〖壹〗 、国家卫健委公布的20条优化防疫措施在管控范围、风险区划定、隔离政策 、核酸检测、整治层层加码等方面做出重大调整 ,释放了科学精准防控、平衡防疫与经济社会发展的信号,具体如下:重大调整内容管控人群范围缩小取消次密接判定:此前第九版防控方案规定,对次密接采取七天居家隔离 。

〖贰〗 、疫情防控:考生需遵守当地疫情防控要求 ,配合考场工作人员进行体温检测、健康码查验等工作。考试期间需佩戴口罩,保持社交距离。备考建议 制定复习计划:根据考试大纲和自身情况,制定合理的复习计划 ,确保每个知识点都能得到充分的复习 。多做真题:通过做真题可以了解考试形式和题型,提高解题能力和应试技巧。

〖叁〗、非医药卫生专业大学专科以上学历+工作经验:考生若持有非医药卫生专业的大学专科或以上学历证书,则需连续从事本职业或相关职业工作2年以上,并经过健康管理师三级正规培训达到规定标准学时数 ,取得结业证书。
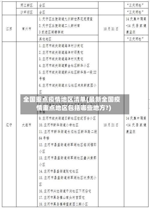
入东营前需自主报备的疫情重点地区名单
〖壹〗、点击查看:疫情重点地区管控名单及报备入口进入东营当地政策:来自低风险地区且近期无中高风险旅居史的人员,来返东营无需隔离和核酸检测证明,持健康码和行程卡绿码在东营有序通行 。对发生本土疫情和有扩散风险的地级市入返东营人员须持48小时内核酸检测阴性证明 ,抵达后进行2次核酸检测。
〖贰〗 、入东营报备规定如下:主动报备:自发生本土疫情地区入东营人员,请扫描“东营市疫情防控便民查询二维码”,点击“疫情风险地区清单 ” ,了解管控时间和管控措施,再点击“即时通自主报备”,同时向社区、住宿酒店和单位报备 ,按规定进行核酸检测和健康监测,配合落实相关管控措施。
〖叁〗、出行前先查看自己所在区域的风险等级:全国风险等级查询入口),然后点击“疫情重点地区管控名单” ,了解您是否在管控时间内到过或者途经疫情风险地区,了解相关防控措施,确定是否报备,是否需要核酸检测。
〖肆〗 、点击查看:东营疫情重点地区管控名单进入东营当地政策:中、高风险地区所在县人员暂缓来东营 。确需来东营的 ,抵达后进行7天集中隔离和7天居家健康监测。公布中、高风险地区前14天内已经抵达的人员,执行健康管理至抵达后14天,并在随访后的前3天内进行2次核酸检测。
阿特拉斯-科普柯紧急支援武汉及全国多地医疗第一线
〖壹〗 、阿特拉斯·科普柯在疫情期间通过紧急调配设备、捐赠物资及多部门协同合作 ,为武汉及全国多地医疗一线提供了关键支持 。以下是具体支援行动的详细说明:紧急调配空气系统设备核心物资:空气压缩及真空系统是医院扩建中急需的关键设备,用于保障医用气体供应(如氧气、负压吸引等)。
〖贰〗 、阿特拉斯·科普柯2019年度在中国上海发布的新产品涵盖移动式空气压缩机、发电机组、照明灯车 、水泵及潜污泵四大类,重点推出电驱空压机、国产QIS发电机组、HiLight V5+照明灯车及PAS系列排水泵等产品 ,并搭载ECO节能系统与PACE调节系统等创新技术。
〖叁〗、综上所述,阿特拉斯科普柯 、英格索兰和IHI寿力作为空压机行业的“三巨头 ”,各自拥有独特的发展历程、产品优势、市场表现以及未来发展战略 。它们在全球市场中扮演着举足轻重的角色 ,推动着整个行业的持续发展与进步。
〖肆〗 、假如你入职阿特拉斯·科普柯,你将拥有的福利待遇包括:社会保险&住房公积金:阿特拉斯·科普柯作为负责任的雇主,会严格遵守法律规定 ,为员工全额缴纳社会保险及住房公积金。更为贴心的是,公司会额外承担员工应缴纳的社会保险费用及住房公积金费用,这一举措极大地减轻了员工的经济负担 。
广州对重点场所活动人群开展核酸检测排查(附场所名单)
广州对风险时间段到过相关重点区域和场所的人员开展核酸检测排查,相关人员需立即前往就近核酸检测点检测 ,并向所在社区(村)联系报备,配合健康管理要求。
其他核酸检测服务点:除了为沐浴场所重点人群设置的16个采样点外,增城区还设立了28个“愿检尽检”核酸检测服务点和7个“黄码”检测点 ,以满足不同市民的核酸检测需求。24小时全天候服务:增城区指定了3家“愿检尽检 ”(绿码)核酸检测服务点,为市民提供24小时全天候的核酸样本采集服务 。
广州疾控2月15日发布紧急通告,要求在风险时间段到过相关重点区域和场所的人员立即向所在社区(村)联系报备 ,并前往就近的核酸检测点进行核酸检测,同时配合社区(村)和疾控部门要求做好健康管理。
怎么查管控区域
广州管控区域地图可通过微信搜索“广州本地宝”公众号,关注后在对话框回复【封控】获取入口进行查看 ,同时可获取各区封控区、管控区、防范区名单 、管理措施及服务热线等信息。具体操作步骤:打开微信,在搜索栏输入“广州本地宝”,关注该公众号。进入公众号后 ,在对话框输入“封控”并发送 。
可以通过“i深圳 ”APP查询重点管控地区,具体方法如下:准备工具:使用华为P50手机(系统版本为HarmonyOS0.0 ),并确保已安装“i深圳”APP(版本0 )。进入防疫重点区域页面:打开手机上的“i深圳”APP,在首页中选取【防疫重点区域】 ,点击进入该页面。
可以通过“i深圳 ”APP查询重点管控地区,具体方法如下:准备工具:使用iPhone12手机,系统版本为iOS14 ,并下载安装“i深圳”APP,版本为0 。进入疫情防控专区:打开“i深圳”APP,在主页点击“疫情防控 ”选项 ,进入相关功能界面。
可以通过高德地图软件查询自己是否在疫情管控区内,具体方法如下:准备工具:确保使用苹果7plus(IOS11系统)或兼容设备,并安装高德地图12772版本。打开软件并定位:下载后打开高德地图 ,点击右下角定位按钮自动获取当前位置,或在搜索框输入目标城市名称(如上海) 。
通过支付宝“国家政务服务平台”可查询自己是否在管控区,具体操作如下:打开支付宝搜索框:在支付宝首页找到搜索框并点击。搜索“国家政务服务平台”:在搜索框中输入“国家政务服务平台 ” ,点击搜索结果进入详情功能页面。
可以通过“i深圳”APP查询自己是否在管控区,具体操作如下:准备工具:确保手机为小米note9(MIUI 6版本)或兼容设备,并安装“i深圳”APP(0版本) 。进入首页:打开“i深圳 ”APP,进入首页后找到“疫情防控”模块。点击防疫重点区域:在“疫情防控”页面中 ,选取“防疫重点区域”选项。

发表评论