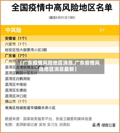
【广东疫情风险地区消息,广东疫情风险地区消息最新】
广东疫情怎样?
广东基孔肯雅热疫情整体可控 ,但个人防护不可松懈。合理规划行程 、严格防蚊措施可显著降低感染风险,特殊人群需谨慎权衡出行必要性 。

在广东生活十年,我认为广州此次抗疫展现了高效组织力与人文关怀 ,尽管存在细节不足,但在人口密集、流动频繁的背景下,整体应对有条不紊 ,体现了城市治理的进步与包容性。政府响应迅速,执行高效:从“早茶链 ”热搜到全员核酸推进,政府反应速度极快。

佛山报告1例:来自澳大利亚 。其他相关疫情数据新增境外输入无症状感染者情况:1月4日0 - 24时 ,广东全省新增境外输入无症状感染者9例,均为广州报告。其中3例来自东帝汶,其余6例分别来自蒙古、孟加拉国 、伊朗、肯尼亚、坦桑尼亚和埃塞俄比亚。新增出院情况:1月4日0 - 24时,广东全省新增出院4例 。

广州103例(持续增长 ,22→65→103),成为全省唯一连续增长城市。湛江39例(爆发),粤西地区出现新的传播风险点。清远6例 ,深圳 、珠海各5例,中山4例,惠州3例 ,韶关、东莞各2例,汕头、江门 、阳江、潮州、揭阳、云浮各1例 。粤东 、粤北地区首次报告病例,显示疫情周边有扩散。
广东疫情现处于高风险地区。通过查询相关信息显示广东疫情最新消息:在11月8日24时 ,全省新增本土确诊病例197例(广州91例,深圳1例,汕头41例 ,东莞2例,江门1例,阳江1例,湛江2例 ,茂名37例,肇庆1例,清远20例)。

广东疫情最新状况
确诊病例:新增1例(广州报告 ,来自柬埔寨) 。无症状感染者转确诊:1例(广州报告,来自柬埔寨)。新增无症状感染者:5例,分布如下:广州:2例(分别来自美国、刚果金);佛山:2例(分别来自美国、吉布提);肇庆:1例(来自乌干达)。出院与在院情况 新增出院:3例 。
月30日0—24时 ,全国报告新增确诊病例27例,其中本土病例20例(均在广东),境外输入病例7例。具体数据及分析如下:新增确诊病例总体情况全国31个省(自治区 、直辖市)和新疆生产建设兵团报告新增确诊病例27例 ,包含境外输入病例7例和本土病例20例。当日无新增死亡病例和疑似病例 。
022年2月20日0-24时,广东省新冠肺炎疫情情况如下:新增本土病例:新增本土确诊病例6例。新增本土无症状感染者1例。以上病例均为深圳报告,通过纳入管控的密接排查或重点人群核酸检测发现 。
茂名市关于调整新冠肺炎中风险地区的通告(4月18日消息)
022年4月18日12时起 ,茂名市将3个中风险地区调整为低风险地区,调整后全域均为低风险地区。
自2月19日起,深圳市龙岗区以下两地调整为中风险地区:坂田街道马安堂社区侨联东10巷1号顺兴楼坂田街道中兴路高时石材B区A钢构厂房此次调整依据国家和广东省关于新冠肺炎疫情分区分级防控的工作要求,经深圳市疫情防控指挥部同意后实施。
月12日:下午前往经开区蛟桥镇新宇720社区 。3月15日:下午前往新时代购物广场。3月16日:下午接受核酸检测。
上海新增1例新冠肺炎确诊病例 ,所在浦东新区祝桥镇营前村被列为中风险地区。病例基本情况患者王某某,男性,51岁 ,在浦东机场西区航司货运站从事搬运工作,自4月8日起未曾离沪 。
文化和旅游部市场管理司印发的《剧本娱乐经营场所新冠肺炎疫情防控工作指南》针对中高风险区域剧本娱乐经营场所的营业要求、防控原则及具体措施如下:中高风险区域营业要求疫情防控风险等级调整为中高风险的区域,剧本娱乐经营场所必须暂停营业 ,直至风险等级降低。
调整主体:由瑞丽市新冠肺炎疫情防控工作指挥部发布通告,确保信息权威性。通告通过云报客户端等官方渠道公开,保障公众知情权 。时间节点:调整自2021年8月18日8时起生效 ,此前上述区域可能处于中风险或高风险状态。
广州现有几个中风险地区?
〖壹〗、截至4月13日,广州白云区中风险地区共有3个,具体如下:白云区三元里大道1008号鸿盈汇大厦该区域自2022年4月9日起被调整为中风险地区。白云区黄石街道黄石东路488号江夏灯饰建材城该区域自2022年4月12日起由低风险地区升级为中风险地区 。
〖贰〗 、低风险区域范围近来广州市除白云区、越秀区为中风险区域外 ,其余区域均为低风险区域,覆盖大部分城区及周边地区。快递、外卖配送规则 低风险区域:推行“无接触投送”基础上,允许快递员 、外卖员直接将物品送至公司或家庭门口,减少中转环节。
〖叁〗、高风险地区:来(返)粤人员实施14天集中隔离;所在县(区)人员实施“7+7”健康管理(7天居家隔离+7天健康监测) ,第14天核酸检测;所在地市人员实施“三天两检 ”+14天健康监测 。
〖肆〗、广州市南沙区珠江街道嘉安花园自2021年6月7日起由低风险地区调整为中风险地区,其他地区风险等级不变。
〖伍〗 、月26日下午,广州市卫健委发布通告 ,南沙区、荔湾区、白云区的四个区域调整为低风险地区,至此广州全市中风险地区清零。调整依据与背景广州市卫健委根据《新型冠状病毒肺炎防控方案(第九版)》要求,结合疫情形势和风险评估结果 ,对部分区域的风险等级进行动态调整 。
〖陆〗、时隔33天全国再现高风险区,广州荔湾区白鹤洞街 、中南街调整为高风险地区,当地医护人员、社区工作者及市民正全力应对疫情挑战。高风险地区调整背景调整情况:6月2日 ,广州市卫健委官方网站发布消息,荔湾区白鹤洞街、中南街由中风险地区调整为高风险地区。
发表评论