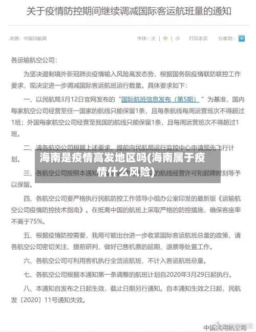
海南是疫情高发地区吗(海南属于疫情什么风险)
什么叫重点疫区
重点疫区是指累计确诊病例数超过100的城市或地区 ,包括国内和世界两类,具体判定标准及防控措施如下:国内重点疫区判定标准国内重点疫区通常以累计确诊病例数是否超过100为划分依据。

重点疫区指累计确诊病例数超过100例的城市或地区,在疫情全球爆发背景下 ,也包含境外疫情严重 、输入风险高的国家或地区 。具体说明如下:国内重点疫区判定标准及实例 判定标准:以累计确诊病例数为核心指标,通常将累计确诊超过100例的城市或地区划定为重点疫区。

重点疫区指累计确诊病例数超过100例的城市或地区,在疫情全球爆发背景下 ,也包含境外疫情严重、输入风险高的国家或地区。具体说明如下:国内重点疫区判定标准及示例判定标准:以累计确诊病例数作为核心指标,当某一城市累计确诊病例数超过100例时,该城市即被认定为重点疫区 。

重点疫区的定义与划分:重点疫区指的是新型冠状病毒疫情较为严重的地区 ,通常以某一省份为主要疫源地。具体的划分是基于疫情的感染人数、传播范围 、医疗资源等多方面的因素综合考量得出的。 湖北省作为重点疫区:作为疫情的发源地,湖北省尤其是武汉市在疫情期间面临着极大的挑战 。

疫情折叠:三线城市的疫情防控
三线城市的疫情防控存在政策执行差异、基层落实僵化、反馈机制低效及关注度不足等问题。具体分析如下:政策执行差异:统一要求与地方加码并存省级政策与地方执行的矛盾:河南省对低风险地区返豫人员的普遍要求为“三天两检 ”,但商丘市某区对外省返乡人员(无论风险等级)统一实施“7天居家隔离”,形成政策执行差异。
城市市场分化一线城市:上海 、深圳因疫情防控反复 ,房地产市场“半停摆”,成交同比跌幅显著扩大;北京、广州成交亦不及预期,市场陷入沉寂 。三线城市:26个城市市场疲态尽显 ,尽管环比成交增长56%,但同比跌幅仍达46%,需求端支撑不足。
外盘波动:周五美股涨跌不一 ,中概股普遍下跌,可能对A股开盘情绪产生扰动,但影响有限。疫情防控收紧:三线城市防控氛围趋严 ,可能对消费、旅游等板块形成压制。机会点 大金融与房地产:作为降准直接受益板块,短期仍有冲高动力,但需以低吸为主 ,避免追高 。
毛老太事件:南京疫情暴发第二天,家住中高风险地区禄口街道的毛老太,借绿码突破防疫关卡来到扬州。她频繁出入超市 、饭馆、理发店、棋牌室等人员密集场所,导致仅密接人员就达3000人 ,确定被其感染的有60人,且很多是未接种疫苗的老人,引发了较多重症病例。
从最初的社区传播 ,到黄浦江以东、浦西的相继封城,再到如今仍处在封控状态,上海的疫情防控经历了从自信到失控的大反转 。管理能力与疫情认识的不足 如果用一句话概括上海在这次疫情中的表现 ,那就是“超级一线城市,三线城市的管理能力 ”。首先,对疫情的认识严重不足。
中国哪十个省的疫情最严重?
西安疫情现状 规模与特点:西安疫情是我国自武汉以来 ,在超大城市中发生的病例数比较多 、规模最大的一次本土疫情,发病数达1800例以上 。疫情呈现点多、面广、社区传播和聚集性疫情多种形式并发,上升势头凶猛的特点。在西安市内13个行政区和功能区都发生了疫情 ,且导致了省外省内多个城市疫情的发生,连续7天病例数在150例以上。
中国疫情最严重的十个省是北京 、上海、湖北、江苏 、浙江、安徽、河南 、广东、重庆和福建省 。根据相关公开信息显示截止到2022年12月31日中国疫情已排名前十的省份为北京、上海 、湖北、江苏、浙江、安徽 、河南、广东、重庆和福建省,是按照疫情感染人数来排名的。
疫情严重的十个省份分别是 除了湖北,疫情比较严重的省份有以下省份广东 、湖北、河南、浙江 、湖南、安徽、江西。各省疫情高发的地区是广东的深圳与广州 。
湖北省 、黑龙江省、江苏省、山东省 、河南省。根据全国疫情防控中心显示 ,湖北省是最严重的,其次就数黑龙江省了,全国各地都不要黑龙江身份的打工者。都怕被传染 ,年后外出的打工者有百分八十五的人都被劝返回黑龙江省了。
答案是:广东、上海、山西、重庆 、浙江等省份近来疫情相比较严重 。随着新冠病毒的传播能力的增强,其它省份形势也比较严峻。
中国最严重的疫情是新型冠状病毒肺炎(COVID-19)疫情。这场疫情自2020年初在中国湖北省武汉市首次爆发,迅速蔓延至全国各地及全球范围 。疫情初期 ,湖北省特别是武汉市成为了中国疫情最为严重的地区。由于早期对病毒传播和感染途径的认识不足,以及春节期间人员流动性增加,导致疫情在短时间内迅速扩散。
基孔肯雅热主要分布在中国哪些地区
〖壹〗、基孔肯雅热主要集中在中国南方的热带和亚热带地区 。 高发区域:广东、云南 、广西、福建和海南是重点防控省份 ,这些地区气候湿热,伊蚊活动频繁,有利于病毒传播。近年来 ,广东湛江、云南西双版纳等地曾报告过输入性病例或局部传播。 传播特点:主要通过白纹伊蚊和埃及伊蚊叮咬传播 。
〖贰〗 、登革热和基孔肯雅热在我国主要集中在南方省份,北方存在输入性传播风险。疾病流行区域分类根据传播风险和活跃程度,国内地区分为三类: I类地区:浙江、福建、广东 、广西、海南、云南。这些地区伊蚊活跃期长,本地病例多 ,聚集性疫情风险突出 。例如广东东莞 、汕头等地近期存在传播风险。
〖叁〗、基孔肯雅热在中国主要分布于东南沿海和西南地区,以输入性病例为主,局部地区存在传播风险。2025年广东佛山曾暴发较大规模的本地传播疫情。
现在坐飞机去海南旅游安全吗?
〖壹〗、飞机:在当前疫情多发的情况下 ,坐飞机从郑州到海南是较为安全和快捷的方式,飞行时间大约5小时 。旅游团报价 费用:郑州到海南的旅游团报价因季节、行程安排和服务等级而异,有报道显示某些旅游团的费用为398元起 ,实际费用可能有所变动,建议提前询问并比较不同旅行社的报价。
〖贰〗 、现在坐飞机去海南旅游还属于比较安全的。特别是低风险地区 。但是路上需要做好防护。因为旅游景区人员比较繁杂。
〖叁〗、河南去海南最佳出行方式是坐飞机,在疫情多发的情况下 ,这种方式相对安全和便捷 。如果选取从海口自驾到郑州旅游,以下是一些攻略建议:行程规划:距离与时间:海口到郑州的距离大约为2000公里,自驾大约需要22个小时。建议合理规划行程 ,中途适当休息,避免疲劳驾驶。
我国艾滋病高发区()A、河南B、河北C 、云南D、新疆E、海南
〖壹〗 、我国艾滋病高发区为C、云南 和 D、新疆 。云南:云南因其特殊的社会经济背景和地理位置,艾滋病感染率相对较高,是我国艾滋病的高发区域之一。新疆:同样 ,新疆也是艾滋病感染率较高的地区,在当前的艾滋病疫情分布中位列前两位。其他选项如河南、河北和海南,虽然也存在艾滋病病例 ,但并非我国艾滋病的高发区域 。
〖贰〗 、根据最新的数据,我国艾滋病的高发区域主要包括云南和新疆。这两个省份在艾滋病防控中处于前列,值得注意。云南和新疆因其特殊的社会经济背景和地理位置 ,艾滋病感染率相对较高。在当前的艾滋病疫情分布中,云南和新疆位列前两位,广西和广东紧随其后 。
〖叁〗、我国艾滋病高发区主要是云南、广西 、河南等部分省市。以下是这些地区艾滋病高发的主要原因:地理及社会经济因素 这些地区地理位置相对偏远 ,经济条件较为落后,可能存在社会结构和文化背景上的特殊性。 贫困和不稳定的社会环境容易滋生艾滋病病毒的传播条件 。 人口流动性较大,增加了艾滋病传播的风险。
〖肆〗、河南(现存活约50794例)河南的艾滋病病例多源于几十年前的贫困时期 ,卖血导致感染。男性患者占61%,年龄集中在40至49岁 。广东(现存活约47139例)广东经济发达,人口流动量大,是艾滋病的高发地区。异性传播占一半 ,男同传播占1/3。贵州(现存活约46000例)贵州经济虽不发达,但艾滋病患者数量不少 。
〖伍〗、四川:四川也是艾滋病高发地区,患者人数超10万人。不安全的性行为是主要的传播途径。广西:广西作为临近云南和四川的地区 ,也受到了艾滋病的影响 。该地区的艾滋病患者超过7万人,主要的传播方式仍然是性行为。此外,新疆 、重庆、贵州、河南 、广东等地也是艾滋病相对高发的地区。
〖陆〗、明确答案 我国艾滋病的多发区包括云南、广西 、河南、广东、新疆等地。这些地区由于地理位置、经济条件 、人口流动等多种因素的综合影响 ,成为了艾滋病的高发区域 。
发表评论