【风险地区查询通辽疫情,2021通辽属于什么风险地区】

通辽能回牙克石吗

〖壹〗 、通辽汽车站到牙克石近来没有直达的汽车路线,因此没有具体的发车表。以下是关于此问题的详细解交通方式选取 由于通辽到牙克石之间没有直达的汽车路线 ,因此,如果您计划从通辽前往牙克石,可能需要考虑其他交通方式 。其中 ,火车是一个相对便捷且常用的选取。您可以查询通辽到牙克石之间的火车班次和发车时间 ,以便安排您的行程。

【风险地区查询通辽疫情,2021通辽属于什么风险地区】-第1张图片

〖贰〗、驾照实习期不能独自驾车上高速,需要有一个3年以上驾龄的司机在副驾驶陪同 。独自驾车从通辽到牙克石可以去,但是不能走高速 。

【风险地区查询通辽疫情,2021通辽属于什么风险地区】-第2张图片

〖叁〗、通辽到牙克石近来没有直达列车 ,但有多条中转路线可供选取。以下是一些具体的列车信息:K995次列车:出发时间:14:30(通辽站)到达时间:03:26(牙克石站)用时:约1两小时56分钟 特点:这是一条较为直接的中转较少的路线,适合希望尽快到达牙克石的旅客。

【风险地区查询通辽疫情,2021通辽属于什么风险地区】-第3张图片

〖肆〗 、通辽到牙克石的直达火车还未开通 。通过查询公开信息显示,截止于2022年 ,通辽到牙克石火车需要换乘,推荐2条中转路线,分别为K48转K708K48转K7093。

〖伍〗 、通辽到牙克石海拉尔的火车正常运行。通辽到海拉尔近来没有直达路线 ,有2条中转路线,分别为:K48转K708K48转K7093,可根据自己需求选取 。

从集宁到通辽要隔离吗

〖壹〗、通过查询相关资料显示 ,从集宁到通辽不要隔离。截止2022年9月8日集宁属于低风险地区,根据通辽防疫政策,2022年9月8日从低风险进入通辽需要3天2检 ,3天2检就是3天内进行2次核酸检测 ,检测间隔大于24小时,所以从集宁到通辽不要隔离。

〖贰〗、集宁南到通辽K995:途经站点依次分别是:集宁南 、商都、化德、正镶白旗 、桑根达来、经棚、大板 、林东、查布嘎、开鲁 、通辽、太平川、洮南 、白城 、镇赉、泰来、江桥 、大兴、齐齐哈尔、扎兰屯 、免渡河、牙克石、大雁 、哈克、海拉尔 。

〖叁〗、驾车路线:全程约1065公里,大约用时11小时28分。

〖肆〗 、034公里。根据百度地图查询 ,从内蒙古尚锦园林工程有限公司(内蒙古自治区乌兰察布市集宁区工农大街南段西侧文化市场综合楼4号营业房),途经首都环线高速、大广高速,终到通辽市行政中心(阿古拉大街门达路交汇西150米)全长共1034公里 。

通辽现有多少高风险地区

〖壹〗、没有。截止2022年12月23日 ,据内蒙古疫情防控中心显示,通辽没有高风险地区了。通辽,原称哲里木盟 ,内蒙古自治区辖地级市,地处内蒙古东部,东靠吉林省四平市 ,西接赤峰市 、锡林郭勒盟,南依辽宁省沈阳市 、阜新市和铁岭市,北与兴安盟以及吉林省白城市、松原市为邻 。

〖贰〗、是 。通辽原称哲里木盟 ,内蒙古自治区辖地级市 ,根据通辽市疫情防控中心显示,截止2022年11月22日,通辽市共有高风险地区100处 ,低风险地区6处,所以通辽现在是中高风险地区。

〖叁〗 、截止2022-04-1315:42:05最新数据显示,通辽开鲁地区近来没有中、高风险区域 ,都是低风险地区。内蒙古自治区,简称“内蒙古”,首府呼和浩特 。

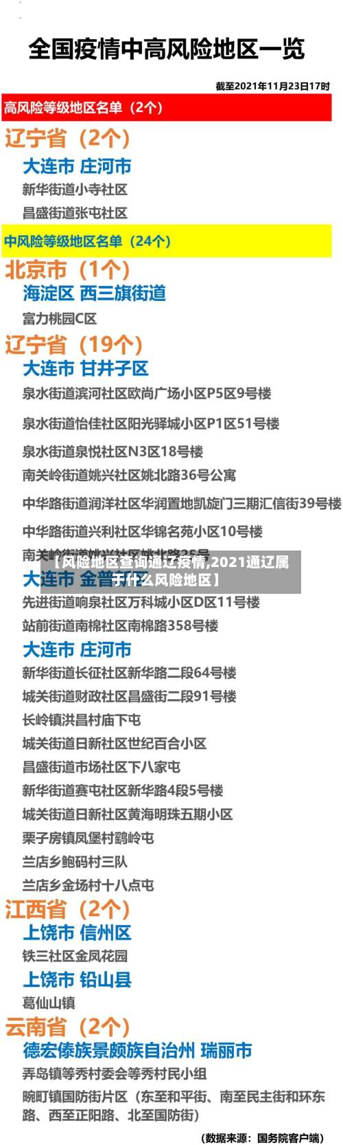
〖肆〗、辽宁:16日20时起 ,辽宁省营口市鲅鱼圈区北大荒物流股份有限公司调整为高风险地区;群星世界新城 、金座A区、金禾一品财富广场、恒祥湾·富贵园 、新港小区调整为中风险地区。

〖伍〗、封闭。通辽铁路第一小学封闭,通过查询通辽市疫情实时大数据报告了解到,截止于2022年11月12日 ,辽宁共有低风险地区10处,中风险地区86处,高风险地区67处 ,通辽铁路第一小学施行封闭 ,展开线上教学 。通辽铁路第一小学位于内蒙古通辽市科尔沁区,于2020年9月25日,获评全国青少年校园排球特色学校。

通辽疫情啥时候解封

月中旬。通过查询通辽疫情工作报告了解到 ,通辽疫情最新消息12月中旬解封 。通辽,原称哲里木盟,内蒙古自治区辖地级市 ,地处内蒙古东部,东靠吉林省四平市,西接赤峰市、锡林郭勒盟 ,南依辽宁省沈阳市 、阜新市和铁岭市,北与兴安盟以及吉林省白城市、松原市为邻。

022年12月19日。查询宝龙山地区疫情防控中心显示:截至2022年12月19日,经核实该地区是已经解除风险封控地区的 ,可以自由出行,因此是2022年12月19日 。通辽,原称哲里木盟 ,内蒙古自治区辖地级市 ,地处内蒙古东部,东靠吉林省四平市。

通辽宝龙山什么2022年12月8日解封。通过查询相关公开信息显示,截至2022年12月8日 ,经核实该地区是已经解除风险封控地区的,可以自由出行,通辽宝龙山进14日没有新冠疫情肺炎出现 ,官方宣布在这12月8日进行解除封建,自由进出 。

解封了 。根据疫情防疫政策显示,12月1日通辽解封了 ,没有疫情,属于常态化地区,疫情具有病毒传播快、伤亡大 、控制难度高 、地域广等特点。疫情在即 ,务必做好个人防护。

广州南沙区中高风险地区所在城市来返南沙核酸检测点

〖壹〗、广州南沙区中高风险地区所在城市来返南沙人员可前往南沙区相关核酸检测点进行检测 。核酸检测点信息:具体核酸检测点可通过查看相关图片获取,图片展示了南沙区中高风险地区所在城市来(返)南沙的核酸检测点信息。

〖贰〗、广州南沙区重点人群免费核酸检测采样点根据不同人群类型设置,包括黄码人员 、中高风险地区所在城市来(返)南沙人员等 ,具体采样点信息可通过相关图片获取。

〖叁〗、是否需要做核酸检测需根据出发地情况判断 ,广州市外来(返)南沙人员需在落地后24小时内检测一次核酸,中高风险及有确诊病例地区人员需配合隔离措施并可能涉及多次检测 。

〖肆〗、月1日广州南沙区黄阁镇大规模核酸检测时间为16:00-20:00,检测区域及地点如下:检测区域麒麟广场 、黄阁居委、沙仔村、原体育公园 、蕉门地铁站、黄阁镇城市公园核酸检测点正常开展工作。

〖伍〗、广州建议中高风险地区所在县(区 、市)的人员暂缓返工返岗。具体内容如下:政策发布背景与依据:2月6日 ,广州疾控发布《致来(返)穗市民疫情防控的健康提示》,提醒市民密切关注国内各地区疫情信息,依据相关防疫要求提出此建议 。

〖陆〗、龙光小区 叠翠峰小区 金茂湾小区 璧珑湾小区 东湾村核酸检测点 公共场所检测点原体育公园 蕉门地铁站 黄阁镇城市公园 检测时间:2022年2月28日16:00-20:00 注意事项:参加核酸采样检测工作有利于全镇疫情防控工作的开展 ,无正当理由拒不配合、妨碍疫情防控或造成其他严重后果的,需依法承担相应法律责任。

通辽现在是中高风险地区吗

是。通辽原称哲里木盟,内蒙古自治区辖地级市 ,根据通辽市疫情防控中心显示,截止2022年11月22日,通辽市共有高风险地区100处 ,低风险地区6处,所以通辽现在是中高风险地区 。

没有。截止2022年12月23日,据内蒙古疫情防控中心显示 ,通辽没有高风险地区了。通辽 ,原称哲里木盟,内蒙古自治区辖地级市,地处内蒙古东部 ,东靠吉林省四平市,西接赤峰市 、锡林郭勒盟,南依辽宁省沈阳市 、阜新市和铁岭市 ,北与兴安盟以及吉林省白城市、松原市为邻 。

内蒙古通辽回大石桥不需要集中隔离 。根据在国务院客户端小程序查询,内蒙古通辽近来属于中高风险地区,回大石桥不需要集中隔离 ,需要9天居家隔离。

辽宁:16日20时起,辽宁省营口市鲅鱼圈区北大荒物流股份有限公司调整为高风险地区;群星世界新城、金座A区 、金禾一品财富广场、恒祥湾·富贵园、新港小区调整为中风险地区。

发表评论