【贵州遵义疫情风险地区,贵州遵义疫情风险等级】
9月14日贵州省新冠肺炎疫情信息发布
〖壹〗、022年9月14日0—24时,贵州省新冠肺炎疫情情况如下:新增病例情况新增确诊病例:共5例 ,其中毕节市织金县1例、贵阳市4例。新增无症状感染者:共302例,其中遵义市播州区2例 、贵阳市49例、毕节市织金县251例。治愈出院及解除隔离情况确诊病例治愈出院:1例 。解除医学隔离观察:53例。

〖贰〗、月14日下午,在贵阳贵安新冠肺炎疫情防控新闻发布会(第〖Fourteen〗 、场)上 ,贵阳市政府副秘书长何成江呼吁广大市民同心协力,尽快夺取本轮疫情攻坚战的最后胜利。 具体内容如下:当前疫情形势:何成江指出,经过连续的日夜奋战 ,市民朋友们已非常疲倦,但疫情仍然处在最吃紧的关键阶段 。

〖叁〗、月14日0时至24时,贵州全省新增新冠肺炎确诊病例5例 ,新增无症状感染者302例。贵州全省现有新冠肺炎确诊病例34例,现有无症状感染者1033例。
〖肆〗、国新办发布会:15日,国新办发布会首次在武汉举行 。截至14日24时 ,各地共派出了217支医疗队,25633名医疗队员支援湖北;武汉每天新发病例数呈下降趋势;湖北过半确诊病例采取了中医药治疗。全国疫情数据:国家卫健委表示,14日0-24时,全国除湖北以外地区新增确诊病例221例 ,连续第11日呈下降态势。
〖伍〗 、022年9月3日,贵州省黔南州贵定县新增1例本土新冠肺炎确诊病例(轻型),系53岁女性 ,现居贵定县盘江镇富民北路 。其活动轨迹及应急处置措施如下:确诊病例基本情况与行程轨迹8月31日 2时:与丈夫自驾前往贵阳市花溪区石板镇批发市场批发蔬菜。

遵义为什么封了
〖壹〗、“遵义”名称的由来当地地名故事记载,其与东汉时期谢暹的忠义事迹有关。西汉末年,割据西南的公孙述叛乱 ,时任功曹的谢暹拒绝招降,秉持“地方虽远,亦属大汉 ”的理念 ,积极动员百姓支持汉朝 。
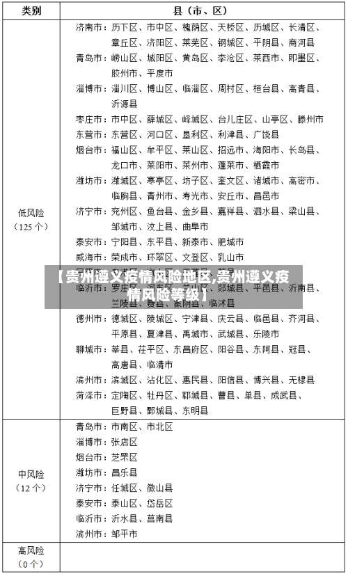
〖贰〗、遵义因为最近一段时间国内多地都有疫情。其中遵义也有疫情,为了疫情防控,当地多个地区被调为中高风险地区进行封闭管理。截止2022年08月22日14时 ,遵义共有中风险地区1处,绥阳县嘉德山居小区除33334栋外的区域;高风险地区1处,绥阳县嘉德山居小区33334栋。
〖叁〗 、遵义因为疫情封控 。截止9月29日遵义地区防疫要求,在遵义人员实行封控管理 ,所有省外入遵义人员在出行前,须通过“贵州健康码”进行个人健康申报,并持48小时内核酸检测阴性证明入遵义。
〖肆〗、出现阳性新冠患者。通过查询遵义疫情防控中心资料显示 ,截止2022年9月26日,遵义属于我国疫情中风险地区,贵州遵义疫情最新消息:当地有多例疫情患者 ,疫情状况比较严重,当地各设施都处于封控状态,暂停营业 。当地政府迅速做出应对 ,进行全民核酸,紧急封控全市。
测序显示:遵义疫情由新冠病毒德尔塔变异株引起!
〖壹〗、遵义疫情由新冠病毒德尔塔变异株引起。具体信息如下:疫情溯源结果:10月29日遵义市新冠肺炎疫情防控第六场新闻发布会通报,贵州省疾控中心基因测序结果显示 ,此次疫情由新冠病毒德尔塔变异株引发 。传播链特征:首例病例系西北疫情传播链分支,其余11例均与首例确诊病例相关,均在集中隔离点或闭环管理人员中发现。
〖贰〗 、批发市场。贵州,简称“黔”或“贵 ” ,省会贵阳 。地处中国西南内陆地区腹地。是中国西南地区交通枢纽。贵州根据官方疫情发布会上的介绍,贵阳2020年疫情起源于批发市场,主要由菜摊和水果店传播所致 。遵义疫情由新冠病毒德尔塔变异株引起。病毒载量高、潜伏期短、传播力强、传播速度快 、控制难度大。
〖叁〗、瑞丽疫情基因序列与Delta高度同源 ,表明此次瑞丽检测出的新冠病毒样本与德尔塔变异株在基因层面高度相似,且与相邻境外流行株高度同源,提示病毒可能来源于境外输入。 以下是具体情况分析:基因测序结果:云南省疾控中心紧急调运基因测序设备至瑞丽 ,设立临时实验室并派出专业技术人员对阳性样本进行测序 。
〖肆〗、钟南山院士表示国产疫苗对德尔塔新冠变异株有效,并呼吁尽快接种。德尔塔变异株的出现与影响新冠疫情自2020年爆发以来,迅速席卷全球 ,许多国家深受其害。其中,印度因医疗条件有限,疫情尤为严重 ,不仅官方确诊数据庞大,实际未检测到的病例可能更多 。
〖伍〗 、新冠感染爆发的原因主要涉及病毒特性、传播方式、人类行为与环境因素三方面:病毒特性:新冠病毒为RNA病毒,具有高变异性。这种特性使病毒能快速适应宿主免疫系统,通过突变逃避抗体识别或疫苗保护 ,导致感染持续扩散。例如,德尔塔 、奥密克戎等变异株的出现,均与病毒基因组的频繁突变有关 。
发表评论